The KOSMOS Institute of Systems Theory
Integrating the 7ES Framework, FDP (Fundamental Design Principles), DQD (Designer Query Discriminator), and OCF (Observer’s Collapse Function)
Core Framework Definition
KOSMOS Framework
A comprehensive methodology for systems transformation that integrates the 7ES Framework with regenerative economics principles. The KOSMOS Framework provides the analytical tools and practical approaches for creating systems that enhance rather than degrade their environment, and provide the repair protocols to re-align existing systems with nature’s natural design logic.
The Four Frameworks
1. The 7ES Framework: Provides the structural foundation—recursive, fractal analysis that reveals how systems work across 61 orders of magnitude.
2. The Fundamental Design Principles (FDPs): Evaluates whether systems align with nature’s 3.8 billion years of evolutionary intelligence using the structural foundation from 7ES analysis.
3. The Designer Query Discriminator (DQD): Classifies where systems come from—natural emergence versus artificial design—using the FDP violations as diagnostic evidence.
4. The Observer’s Collapse Function (OCF): Predicts system persistence by analyzing neurobiologically-grounded belief dependence, informed by the classification from DQD analysis.
Together, these four frameworks create what amounts to a unified field theory for understanding, predicting, and transforming complex systems.
7ES Framework Terms
Core System Definition
System An organized arrangement of components exhibiting input acquisition, output generation, internal processing, behavioral constraints, state information flow, boundary mediation, and environmental context. A system is distinguished from random collections of objects by the presence of all seven fundamental elements working in coordination to create emergent properties and behaviors.
The Seven Universal Elements
Input Resources, signals, energy, or information that enter a system from its environment, initiating or modifying internal processes. Inputs provide the raw materials or stimuli that enable system function. In biological systems, inputs include nutrients and oxygen. In economic systems, inputs comprise capital, labor, and raw materials. In quantum field systems, inputs consist of particles and energy states entering interaction domains.
Output The results, products, actions, or signals that a system generates and transmits to its environment or to other systems. Outputs may be tangible products, behavioral actions, information flows, or state transformations. Outputs often become inputs for other systems, creating cascading relationships across scales.
Processing The transformation or manipulation of inputs within a system to produce outputs. This includes metabolic pathways in biological systems, computational algorithms in digital systems, gravitational dynamics in astrophysical systems, and decision-making processes in organizational systems. Processing represents the core operational mechanism through which systems create value, transform energy, or generate information.
Controls Mechanisms within a system that guide, regulate, or constrain behavior to achieve desired outcomes or maintain operational parameters. Controls may be internal governance mechanisms or external regulatory constraints. Controls differ from feedback in temporal orientation—controls are proactive constraints embedded in system design, whereas feedback is reactive information derived from outcomes.
Feedback The existential or operational state of a system that confirms, regulates, or challenges its coherence and viability. It is the necessary information about a system’s relationship with its own operational constraints, manifesting in two distinct modes:
Active (Dynamic) Feedback: An explicit signal or data loop used for correction or amplification (e.g., a thermostat reading, proprioception, a financial report)
Passive (Implicit) Feedback: The mere persistence of the system’s structure and function, which serves as continuous confirmation that its processes are within viable parameters
Interface The boundaries, touchpoints, or interaction modalities between a system and its environment or between subsystems within a larger system. Interfaces mediate exchanges, enforce compatibility standards, and determine whether interaction is possible across system types. Interfaces exist at every scale, from molecular binding sites to cosmic horizons.
Environment All external conditions, systems, and contexts that interact with or influence the system under analysis. The environment provides resources, constraints, perturbations, and opportunities for system evolution. The environment provides the contextual field in which the system operates and from which it derives meaning and purpose.
Framework Properties
7ES Framework A universal architecture for analyzing any functional system through seven fundamental elements that collectively describe system structure and behavior. The framework synthesizes existing systems theory concepts into a complete, memorable, and operationalizable structure that applies across all scales and domains.
Fractal Hierarchy The recursive property of the 7ES Framework where each of the seven elements can itself be understood as a subsystem governed by the same seven-element structure. This creates nested systems within systems, enabling analysis at any chosen level of granularity while maintaining structural coherence.
Recursive Property The principle that each element within a system can be analyzed as a complete 7ES system in its own right. This enables continuous auditability across scales, from quantum fields to cosmic structures, and provides a mechanism for understanding how micro-level changes affect macro-level behaviors.
Systems Grammar The 7ES Framework’s function as a universal analytical language that enables precise communication about system structure and behavior across disciplines, similar to how grammatical rules enable communication across different topics.
Methodological Terms
Element Mastery The foundational skill of accurately identifying and analyzing each of the seven elements within any system, understanding their individual functions and characteristics.
Recursive Analysis The practice of applying 7ES thinking across multiple system scales, examining how elements at one level become systems at another level, enabling multi-scale intervention design.
Subsystem Analysis The process of determining whether identified elements represent single unified functions, multiple parallel subsystems, multiple sequential subsystems, or hybrid combinations.
Dual-Mode Feedback Analysis The examination of both active (explicit signals) and passive (systemic persistence) feedback mechanisms within a system to understand its self-regulatory and self-confirming processes.
Legacy and Foundational Terms
Agency The ability of an individual or organization to act independently and make decisions that affect themselves or others, representing the capacity for autonomous action within system constraints.
Boundary The demarcation that separates a system from its environment, determining where control action can be taken and establishing system identity. Boundaries are observer-dependent and purpose-driven.
Dynamics and Loops The shift from linear cause-and-effect relationships to circular, interconnected ones, emphasizing feedback loops where elements influence each other reciprocally over time.
Holism An approach that emphasizes viewing systems as whole entities rather than collections of separate parts, enabling understanding of emergence and emergent properties through synthesis rather than analysis.
Mental Model An individual’s cognitive representation of how something works, serving as an internal map of reality created through personal experiences, perceptions, and understandings.
Nested Systems A hierarchical configuration where smaller systems (subsystems) are embedded within larger ones, creating a tiered organization with systems arranged across various levels of scale.
Pattern A recurring solution that addresses a specific problem within a particular context, serving as a tool to externalize and share tacit knowledge across various domains.
Perspective The specific viewpoint from which an individual observes and interprets a system, inherently tied to one’s position or context and influencing how elements and relationships are perceived.
Relationship The connections between system elements—whether causal, correlational, feedback loops, direct, or indirect—that define and shape the elements they link, representing the focus of systems thinking.
Structure The arrangement of parts within a system, including relationships among them and the rules, laws, procedures, and policies that govern their interactions.
FDP (Fundamental Design Principles) Terms
Introduction to FDPs
Fundamental Design Principles (FDPs) Eight quantitative metrics (0-10 scores) that translate 3.8 billion years of evolutionary intelligence into measurable ethical principles for evaluating how well human systems align with nature’s proven design logic. Unlike abstract sustainability frameworks, FDPs provide biomimetic benchmarks for system ethics and sustainability.
Biomimetic System Ethics The application of natural system principles to evaluate and design human systems, grounding ethical assessments in evolutionary intelligence and biological realities rather than abstract theoretical frameworks.
The Eight FDPs
FDP 1: Symbiotic Purpose (SP) The system’s outputs must create mutual benefit for all participants, not extract value for a privileged few. Natural benchmark: Bee pollination (flourishing for both insects and plants). Formula: SP = 10 × (Stakeholders Benefiting / Total Stakeholders Affected)
FDP 2: Adaptive Resilience (AR) Capacity to self-correct when stressed, without requiring external enforcement. Natural benchmark: Forests adapting to fire cycles. Formula: AR = 10 × (Self-Correcting Mechanisms / Total Regulatory Mechanisms)
FDP 3: Reciprocal Ethics (RE) Costs and benefits are shared equitably among all system participants. Natural benchmark: Indigenous potlatch systems (circulated wealth). Formula: RE = 10 × (1 - |Cost Distribution - Benefit Distribution|)
FDP 4: Closed-Loop Materiality (CLM) All outputs are recycled as inputs; zero systemic waste. Natural benchmark: Mycelium networks decomposing dead matter. Formula: CLM = 10 × (Recycled Materials / Total Material Throughput)
FDP 5: Distributed Agency (DA) Decision-making power is decentralized to prevent unilateral control. Natural benchmark: Flock behavior in birds (no central leader). Formula: DA = 10 × (1 - Gini Coefficient of Decision Power)
FDP 6: Contextual Harmony (CH) The system respects and enhances its local ecological/cultural habitat. Natural benchmark: Traditional rice-fish farming (mutual enhancement). Formula: CH = 10 × (Positive Environmental Impacts / Total Environmental Impacts)
FDP 7: Emergent Transparency (ET) System operations are legible to all participants, with no hidden exploitations. Natural benchmark: Ant pheromone trails (clear communication). Formula: ET = [10 × (Verifiable Processes / Total Processes)] - (2 × Withheld Data %)
FDP 8: Intellectual Honesty (IH) Acknowledges limitations, trade-offs, and unintended consequences. Natural benchmark: Evolution’s “failures” (extinct species as feedback). Formula: IH = 10 × (Acknowledged Limitations / Total System Limitations)
FDP Analysis Terms
Biomimetic Repair Protocols Systematic processes for transforming extractive systems into regenerative ones by applying natural system templates to human system contexts.
System Classification (FDP)
Natural Systems: Average FDP ≥ 8.0 (anti-fragile, highly aligned with natural principles)
Hybrid Systems: Average FDP 5.0-7.9 (resilient, partially aligned)
Unnatural Systems: Average FDP 0.0-4.9 (collapse-prone, poorly aligned)
Dynamic Weighting System System-specific adjustments to FDP calculations based on system type (economic, technological, ecological) to ensure relevant emphasis on critical principles for each domain.
80/20 Rule (FDP) Strategic principle focusing repair efforts on the weakest 2 FDPs for maximum systemic impact, recognizing that improvements in fundamental weaknesses create cascading positive effects.
DQD (Designer Query Discriminator) Terms
Core DQD Concept
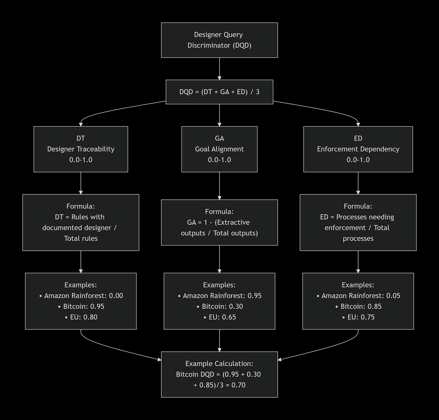
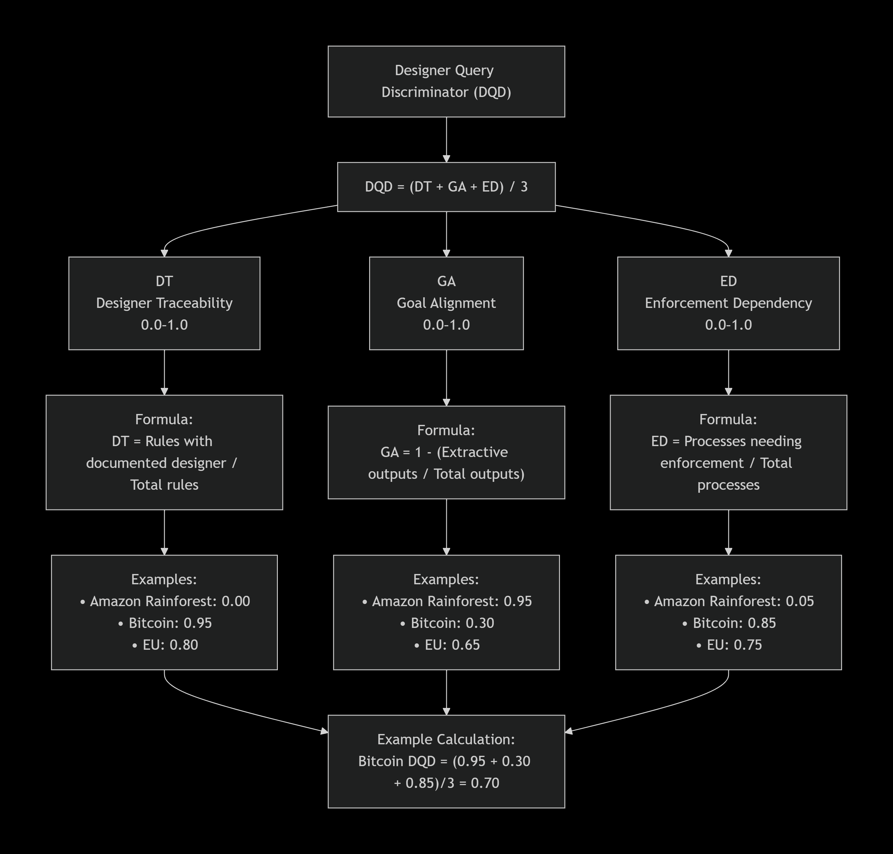
Designer Query Discriminator (DQD) A framework for distinguishing natural systems (emergent, self-organizing) from unnatural systems (designed, extractive) by answering the fundamental questions “Who designed this?” and “For what purpose?” DQD serves as the “eighth element” of systems theory.
System Origins Analysis The systematic investigation of how systems came to exist, whether through natural emergence, conscious design, or hybrid processes, essential for understanding system authenticity and appropriate intervention strategies.
The Three DQD Dimensions
Designer Traceability (DT) Quantifies how much of the system was externally imposed versus emergently developed. Formula: DT = (Designed Rules + External Constraints) / Total System Features. Enhanced formula with consciousness: DT = 0.25 × Bio-consciousness + 0.75 × Documented design
Graduated Authenticity (GA) Measures the degree to which the system generates regenerative versus extractive outcomes across multiple domains (environmental, social, economic). Evaluates whether the system’s effects align with natural principles of mutual benefit and ecological enhancement.
Enforcement Dependency (ED) Assesses the system’s reliance on external enforcement mechanisms versus self-maintaining operations. High ED indicates systems that require constant external intervention to persist, while low ED indicates self-sustaining systems.
DQD Classification System
Pure Natural (DQD 0.0-0.15) Systems with no consciousness involvement operating through physical laws. Examples: Photosynthesis, volcanic dams. Consciousness level: None.
Bio-Natural (DQD 0.15-0.45) Systems involving biological consciousness but following evolved patterns. Examples: Beaver dams, ant colonies. Consciousness level: Evolved/Biological.
Hybrid (DQD 0.45-0.65) Systems mixing biological and artificial components or partially designed natural processes. Examples: Early settlements, permaculture. Consciousness level: Mixed Bio/Artificial.
Unnatural (DQD 0.65-1.0) Systems designed by artificial intelligence or human consciousness for specific purposes. Examples: Fiat currency, corporate algorithms. Consciousness level: Artificial/Designed.
DQD Analysis Terms
Consciousness Classification The process of determining whether system processes involve no consciousness, biological consciousness, artificial intelligence, or hybrid forms of consciousness, essential for accurate DQD assessment.
Authenticity Assessment Evaluation of design authenticity indicators including emergence vs. imposition, local adaptation, stakeholder participation, and biomimetic elements.
Naturalization Strategy Systematic approaches for reducing DQD scores by making over-designed systems more emergent and self-organizing, often using natural system templates.
Bio-Natural System Templates Examples of biological systems (beaver dams, ant colonies, coral reefs, termite mounds) that provide models for creating regenerative artificial systems with low DQD scores.
OCF (Observer’s Collapse Function) Terms
Core OCF Concept
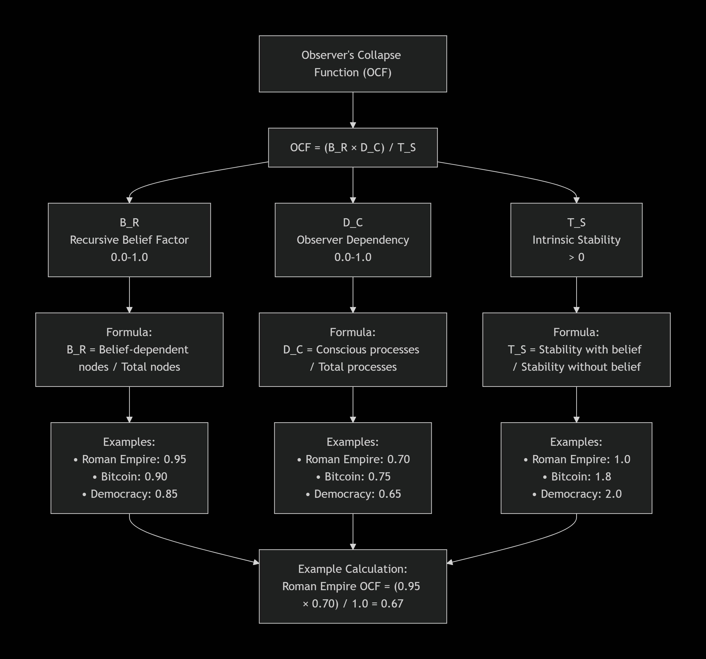
Observer’s Collapse Function (OCF) A framework for predicting system fragility through belief dependency. OCF addresses which systems exist independently of human belief and which collapse when people stop believing in them. While photosynthesis continues regardless of opinions, currencies, corporations, and governments exist only as long as observers maintain belief in their reality and value.
Belief-Dependent Systems Systems whose persistence requires recursive belief from at least one conscious observer. These systems exist through a mechanism of engagement (observers interpret as “real”), recursion (system reinforces existence through observer behavior), and potential collapse (withdrawal of belief disintegrates the system).
Belief Dependency Test The fundamental OCF principle: A system is unnatural if and only if its persistence depends on recursive belief from at least one conscious observer.
OCF Analysis Terms
Natural Systems (OCF ≈ 0.0-0.2) Systems that function independently of human consciousness through physical, chemical, or biological laws. Examples: Forest ecosystems, plate tectonics, immune systems.
Unnatural Systems (OCF ≈ 0.4-1.0) Systems that exist only through collective belief and would collapse if observers withdrew support. Examples: Fiat currencies, social media platforms, corporate hierarchies.
Recursive Belief The self-reinforcing cycle where belief in a system’s reality leads to behaviors that perpetuate the system, which in turn reinforces the belief, creating a feedback loop essential for the system’s persistence.
Collapse Prediction The use of OCF analysis to forecast system failures based on patterns of belief withdrawal, observer disengagement, and psychological dependency vulnerabilities.
Neurobiological Foundations
Prefrontal Cortex (PFC) Brain region that mediates belief in abstract systems, crucial for understanding how humans maintain belief in artificial constructs.
Amygdala Brain region that drives emotional investment and loss aversion related to belief systems, affecting system stability through emotional attachment.
Anterior Cingulate Cortex (ACC) Brain region that detects belief-reality conflicts, important for understanding how contradictions between belief and experience can trigger system collapse.
OCF Applications
Belief System Resilience Analysis of which belief-dependent systems serve important social functions versus those that exploit belief for extractive purposes.
Collapse Risk Assessment Integration of OCF vulnerabilities with structural (7ES), ethical (FDP), and authenticity (DQD) analyses to predict comprehensive system failure probabilities.
Omnicide Prevention The ethical application of OCF analysis to strengthen beneficial systems rather than destabilize them, with particular attention to preventing cascading collapses.
Regenerative Economics Terms
Core Concepts
Regenerative Economics An economic paradigm that designs systems to restore, renew, and revitalize their own sources of energy and materials, operating within planetary boundaries while meeting human social foundations.
Safe and Just Space An economic operating system that places human wellbeing at its center, operates within planetary boundaries, creates conditions for life to thrive, distributes resources equitably, and regenerates the living world.
Distributive Economics Economic systems that ensure equitable distribution of resources and power among all participants, avoiding concentration of wealth and decision-making authority.
Implementation Concepts
Biomimetic Design The application of natural system principles to create human systems that align with proven evolutionary strategies and ecological patterns.
Circular Material Flows System design that eliminates waste by ensuring all outputs become inputs for other processes, mimicking natural cycles where nothing is wasted.
Stakeholder Participation Design processes that include all affected parties in decision-making, ensuring systems serve broad interests rather than narrow constituencies.
Integrated Analysis Terms
Multi-Framework Integration
KOSMOS Diagnostic Toolkit The complete analytical framework combining:
7ES (Structure): What are the system elements and relationships?
FDP (Ethics): How well does the system align with natural principles?
DQD (Authenticity): Is the system naturally emergent or artificially constructed?
OCF (Stability): How vulnerable is the system to belief withdrawal?
Consciousness-Weighted Analysis Analytical approaches that account for different types of consciousness (none, biological, artificial, hybrid) when calculating system metrics, particularly important for accurate DQD and OCF assessments.
Risk Integration Patterns Systematic understanding of how vulnerabilities across frameworks compound:
High OCF + Structural Vulnerability = Imminent collapse risk
High OCF + Low FDP + High DQD = “Triple threat” maximum instability
Low OCF + High FDP + Low DQD = Maximum resilience configuration
Biomimetic Repair Protocols
Definition
Biomimetic Repair Protocols are structured intervention strategies derived from natural system design patterns that address specific deficiencies identified through Fundamental Design Principle scoring. These protocols translate the operational architecture of natural systems that demonstrate high viability and resilience into actionable repair pathways for human-designed systems exhibiting dysfunction or collapse risk.
Function and Purpose
Biomimetic Repair Protocols serve multiple interconnected functions within the broader framework of systemic transformation. Their primary purpose is providing actionable pathways from diagnosed dysfunction to demonstrated viability, converting abstract Fundamental Design Principle scores into concrete implementation roadmaps that organizations can follow with reasonable confidence in outcomes.
Determination Process
Biomimetic Repair Protocols emerge through a structured analytical process that begins with comprehensive system auditing using the KOSMOS Framework tools. The Seven Element Structure maps the complete architecture of the system under examination, identifying inputs, outputs, processing mechanisms, controls, feedback loops, interfaces, and environmental interactions. The Fundamental Design Principles scoring then quantifies the system’s alignment with natural viability patterns across eight dimensions including Symbiotic Purpose, Adaptive Resilience, Reciprocal Ethics, Closed-Loop Materiality, Distributed Agency, Contextual Harmony, Emergent Transparency, and Intellectual Honesty.
Importance and Strategic Value
The importance of Biomimetic Repair Protocols derives from their capacity to convert systemic critique into systemic transformation. Many analytical frameworks excel at diagnosing institutional dysfunction but provide limited guidance about reconstruction. The KOSMOS Framework addresses this implementation gap by pairing rigorous diagnostic capability with structured repair methodology grounded in natural system wisdom rather than untested human theory.
Implementation Context and Limitations
While Biomimetic Repair Protocols offer substantial advantages over conventional reform methodologies, their effective deployment requires acknowledgment of inherent limitations and contextual considerations. Natural systems operate within physical constraints and selective pressures that differ in important ways from human institutional environments.
Relationship to Other Framework Components
Biomimetic Repair Protocols function as the action-oriented complement to the diagnostic capabilities of the KOSMOS Framework Tool kit. Where those tools identify what is wrong with existing systems and why they exhibit dysfunction, the protocols specify how to reconstruct toward viable alternatives. This diagnostic-to-prescriptive sequence creates a complete analytical cycle from system audit through transformation planning to implementation guidance.
Advanced Applications
Master Reference File System The standardized framework for AI-assisted KOSMOS auditing that ensures reproducible, falsifiable, transparent, objective, and consciousness-aware system analysis.
Adversarial Testing Quality assurance protocols that test framework applications against bias, sycophancy, and consciousness discrimination to ensure accurate system assessment.
Prophecy Bias Prevention Analytical sequencing that prevents knowledge of system origins (DQD) from influencing ethical assessments (FDP), ensuring objective evaluation of system performance.
Quality Assurance Terms
Analytical Integrity
Falsifiability The requirement that framework analyses generate testable predictions about system behavior, enabling scientific validation of assessment accuracy.
Reproducibility The principle that different practitioners using KOSMOS frameworks should reach similar conclusions when analyzing the same systems.
Consciousness Bias Detection Recognition and correction of analytical errors that result from human-centric assumptions about consciousness, agency, and system value.
Counterfactual Analysis Testing framework applications by considering alternative scenarios and outcomes to validate assessment accuracy and identify analytical blind spots.
This glossary represents the foundational vocabulary for understanding and applying the complete KOSMOS Framework across all domains of system analysis and design, integrating the analytical power of 7ES structural analysis, FDP biomimetic ethics, DQD authenticity assessment, and OCF stability prediction into a coherent methodology for regenerative systems transformation.
Updated: 02-03-26 Added 7 figures. CAlden.
Figures added.
7ES Framework
FDP Thermodynamic Scoring
Designer Query Discriminator
Observer’s Collapse Function
OCF Decay
KOSMOS Framework
Biomimetics Repair Protocols
Updated, 02-11-26, Added a new section → Biomimetic Repair Protocols, CAlden.









